Language

质量控制

ee17e87d8fbcafa66d9b6167ffdcc7de_IWUuPEZhRe2xHrVMeqAsLA_k=1562840310000.jpg
 
        我公司全面贯彻质量管理和质量体系,国家质检总局TS压力管道元件制造许可证、ISO9001质量环境、职业安全健康体系认证、API6D认证、API607防火证书、API6FA、CE认证,俄罗斯 CU-TR和RTN证书、加拿大CRN认证等。 
   
        质检人员37人,拥有美国无损检测协会.SNT-TC-1A证书和国际焊工证等国际认证,同时拥有国家级无损检测II级证书、计量资质级计量设备校准资质等。检测设备30余台;有完备的性能测试手段,可测试蒸汽疏水阀的各种性能指标,可测试紧急切断阀的过流量和通用8868在线官网登录入口的密封性能及强度等指标。本公司的理化计量设备完善,可保证正确的量值传递和所使用的各种金属材料的化学成分的准确性。
  

 

 

质检部组织结构图

 

a7d1ef94eb5009be7f2322d59e5c787e_ZCF5RiG3Svy3QyDLXvy8VA_k=1562840310000.jpg

 

 

 

 

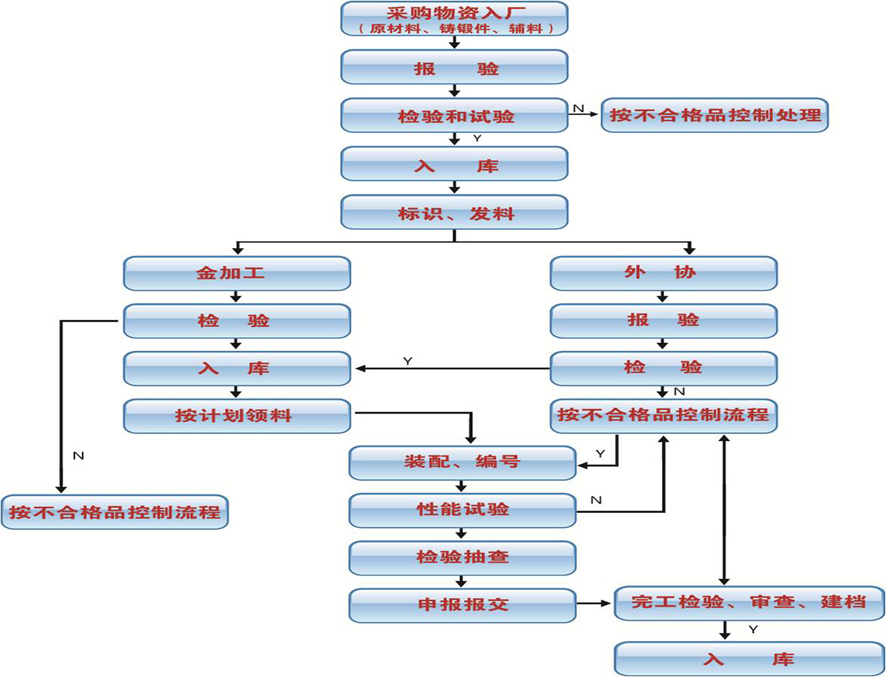
质检流程图

 

f559097857ec76f2695b32688661bda4_eAl_BgF9RO-BDPS72T7P6Q_k=1562840310000.jpg


 

 

 

 

 

特殊质量控制-热处理质量控制

 

5b13163d8eac178ce203f6dfd7e717cc_3opaakNsRyenXHokaehmJQ_k=1562840310000.jpg

 

 

 

特殊质量控制-无损检测质量控制

 

2fdbe4f1de4d1b98a086a14e0d4913e4_cAmln-XiSQO4Y1SUy4lipw_k=1562840310000.jpg

 


Scan the QR code to read on your phone

联系我们

北京总部:

生产基地:

南方区域: 88888888070

北方区域: 88888888563

防伪查询: 88888888510

邮箱: 88888888

版权所有:北京市8868在线官网登录入口总厂股份有限公司 **** 站长统计